中国政府网 山西省人民政府网 吕梁市人民政府网
  • IPV6
  • 繁體
  • 无障碍浏览
  • 登录/注册

热门搜索 乡村振兴 生态文明 转型发展 柳林概况
  • 首页
  • 政务动态
  • 政务公开
  • 政务服务
  • 互动交流
  • 走进柳林
  • 柳林数据
当前位置: 首页 > 政务公开 > 法定主动公开内容 > 政策解读
政策解读
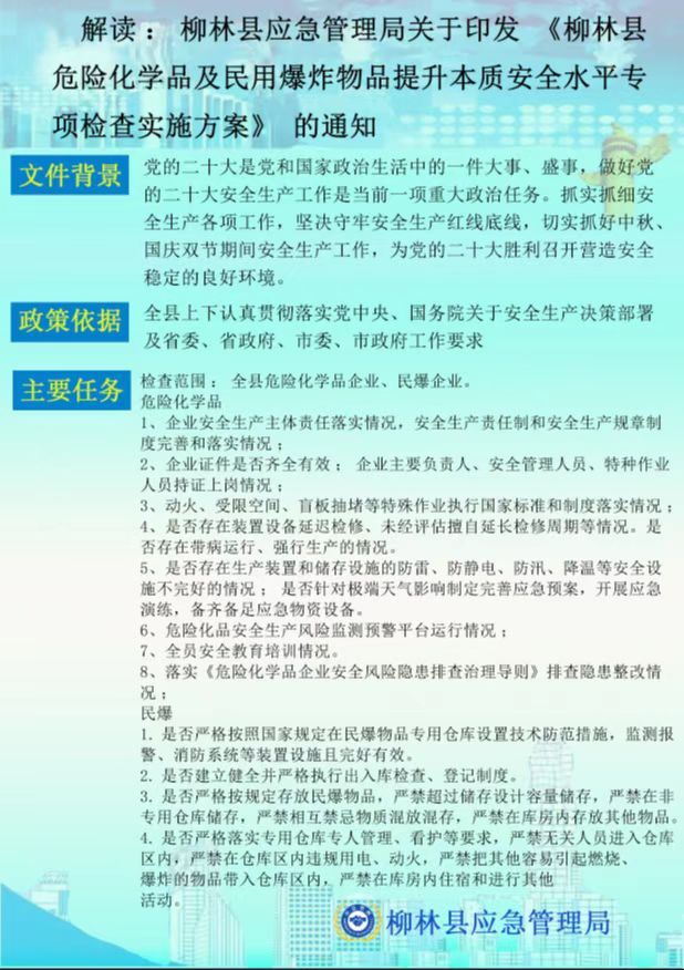
图解:应急管理局关于柳林县危险化学品及民用爆炸物品提升本质安全水平专项检查实施方案的解读
  • 时间: 2022-09-14 来源:应急局
  • 收藏 打印 字体: 放大 正常 缩小 分享到:

原文件链接:柳林县应急管理局关于印发《柳林县危险化学品及民用爆炸物品提升本质安全水平专项检查实施方案》的通知



相关稿件
扫一扫在手机打开当前页面
  • 国务院部门

    • 侨办
    • 台办
    • 外交部
    • 国防部
    • 教育部
    • 科技部
    • 公安部
    • 监察部
    • 民政部
    • 司法部
    • 财政部
    • 水利部
    • 农业农村部
    • 商务部
    • 审计署
    • 航天局
    • 国资委
    • 统计局
    • 林业局
    • 宗教局
    • 国管局
    • 港澳办
    • 法制办
    • 新闻办
    • 中科院
    • 社科院
    • 工程院
    • 地震局
    • 气象局
    • 证监会
    • 信访局
    • 能源局
    • 烟草局
    • 外专局
    • 铁路局
    • 民航局
    • 邮政局
    • 外汇局
    • 档案局
    • 密码局
    • 扶贫办
    • 国家民委
    • 公务员局
    • 发展改革委
    • 社会基金会
    • 国防科工局
    • 原子能机构
    • 南水北调办
    • 人民银行
    • 海关总署
    • 税务总局
    • 生态环境部
    • 交通运输部
    • 卫生健康委员会
    • 发展研究中心
    • 安全监管总局
    • 文化和旅游部
    • 住房城乡建设部
    • 自然科学基金会
    • 人力资源社会保障部
  • 各省市政府网站

    • 山西省政府
    • 北京市政府
    • 天津市政府
    • 河北省政府
    • 辽宁省政府
    • 吉林省政府
    • 上海市政府
    • 江苏省政府
    • 浙江省政府
    • 安徽省政府
    • 福建省政府
    • 江西省政府
    • 山东省政府
    • 河南省政府
    • 湖北省政府
    • 湖南省政府
    • 广东省政府
    • 广西壮族自治区
    • 海南省政府
    • 重庆市政府
    • 四川省政府
    • 贵州省政府
    • 云南省政府
    • 陕西省政府
    • 甘肃省政府
    • 青海省政府
    • 宁夏回族自治区
    • 黑龙江省政府
    • 西藏自治区政府
    • 澳门特别行政区
    • 新疆维吾尔自治区
    • 新疆生产建设兵团
    • 内蒙古自治区政府
  • 省内市政府网站

    • 太原市
    • 大同市
    • 阳泉市
    • 晋城市
    • 朔州市
    • 临汾市
    • 晋中市
    • 忻州市
    • 吕梁市
    • 长治市
    • 运城市
  • 吕梁市直各县区政府网站

    • 吕梁市能源局
    • 吕梁市统计局
    • 吕梁市政府网
    • 吕梁市生态环境局
    • 吕梁市交通运输局
    • 吕梁市规划和自然资源局
    • 兴县
    • 岚县
    • 临县
    • 柳林县
    • 交城县
    • 文水县
    • 汾阳市
    • 孝义市
    • 离石区
    • 中阳县
    • 交口县
    • 石楼县
    • 方山县
  • 媒体及友情链接

    • 网易
    • 东方网
    • 新华社
    • 中国网
    • 凤凰网
    • 新浪网
    • 搜狐网
    • 中青报
    • 光明日报
    • 人民日报
    • 经济日报
    • 生活晨报
    • 黄河新闻网
    • 中国广播网
    • 中央电视台
    • 千龙新闻网
    • 中国国际广播电台
  • 网站声明

    网站地图

    联系我们

  • 主办单位:柳林县人民政府办公室

    承办单位:柳林县政府网络中心

    柳林县人民政府网站 版权所有

邮箱:LLZFWZ@163.COM 网站标识码:1411250006 中国信息产业备案 晋ICP备10003896号 晋公网安备 14112502000001号